Reversal Test
Prüfen, wie viel Sinn der Status Quo macht.
Was ist der Reversal Test?
Bei Entscheidungen, bei denen wir zwischen Veränderung und Status Quo wählen müssen, tendieren wir oft zum Status Quo, denn Veränderung fällt uns naturgemäss schwer.
Der Reversal Test hilft, den Wert der Veränderung mit anderen Augen anzusehen – indem auch aktiv überlegt wird, was für einen Effekt eine Veränderung in die *umgekehrte* Richtung hätte.
Nach dem Reversal Test ist klarer, welche Präferenzen eine Person genau hat, sowie, warum sie sie hat.
Reversal Test herunterladen
Den Reversal Test können Sie kostenlos als PDF herunterladen:
Anleitung
- Der Reversal Test eignet sich für Individuen und für Teams.
- Wenn Teams den Reversal Test anwenden, füllt jede Person für sich den Reversal Test aus.
- Anschliessend werden die Ergebnisse gesammelt und in die weitere Entscheidungsfindung eingeflochten.
- Präferenz (i): Zunächst wird sachlich festgehalten, was der Stauts Quo ist und, was die Veränderung (Change) ist.
- Direkt im Anschluss gibt die Person an, was ihre unmittelbare Präferenz ist: Status Quo oder Change.
- Reversal: Dieser Schritt ist die Vorbereitung für das Gedankenexperiment: Die Person stellt sich vor, dass es die Option Reverse Change gibt.
- Präferenz (ii): Zunächst beschreibt die Person sachlich, was der Reverse Change konkret bedeutet.
- Direkt im Anschluss gibt die Person an, welche der drei Optionen sie bevorzugt: Reverse Change, Status Quo, Change.
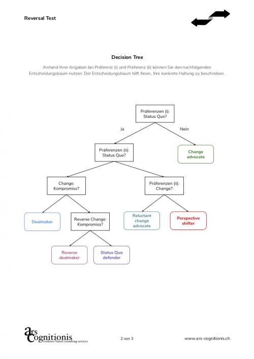
- Decision Tree: Bei diesem Schritt verfolgt die Person die Verästelung des Entscheidungsbaumes gemäss ihren Präferenzen. Die Abzweigung nach links bedeutet immer Ja, die Abzweigung nach rechts immer Nein.
- Falls die Person bei «Change: Kompromiss?» ankommt, ist die Frage, ob für sie grundsätzlich ein Kompromiss beim Change in Frage kommt. Sprich: Kann sie sich mit einem Change anfreunden, der weniger stark ist?
- Falls die Person bei « Reverse Change: Kompromiss?» ankommt, ist die Frage, ob für sie grundsätzlich ein Kompromiss beim Reverse Change in Frage kommt. Sprich: Kann sie sich mit einem Reverse Change anfreunden, der weniger stark ist?
- Traction: Bei diesem Schritt begründet die Person ihre Haltung, je nach Ergebnis aus dem Decision Tree. Wenn z.B. beim Decision Tree das Ergebnis Status Quo Defender ist, gibt die Person hier an, warum sie das für die beste Lösung hält.
- Der Reversal Test führt dazu, dass die beteiligten Personen ihre Haltung reflektieren. Dadurch, dass sie aktiv erarbeiten, was ihre Präferenz ist und warum sie ist, was sie ist, wird die Meinungsbildung rationaler.
- Die Begründungen für die Präferenz bei dem Punkt Traction sollten idealerweise gesammelt und reflektiert werden. Wenn jemand beispielsweise keine wirkliche Begründung hat, ist das ein Anzeichen, dass die Präferenz nicht unbedingt rational ist.
- Grundsätzlich ist das Ziel, dass jeder Präferenz-Typus die eigene Haltung so gut wie möglich begründen kann. Wenn eine gute Begründung fehlt, kann es sein, dass die Präferenz nicht rational motiviert ist.
- Falls jemand den Präferenz-Typus «Status Quo defender» hat und keine gute Begründung hat, kann es sein, dass ein Status Quo-Bias vorliegt.
- Die Präferenz-Typen «Reverse dealmaker» und «Perspective shifter» sind eher unwahrscheinlich, aber es ist a priori nicht ausgeschlossen, dass das gut begründete Präferenzen sein können.
Beispiel
In diesem Beispiel hat eine Person den Reversal Test ausgefüllt, um zu beurteilen, wie sie eine personelle Veränderung findet. Klicken Sie auf das Beispiel, um es direkt als PDF herunterzuladen.
